Skip to main content

Controllo Produttività

In questa sezione è possibile monitorare quotidianamente la produttività di ciascuna Business Unit dell’azienda, mostrando la percentuale dei Task In Target, Fuori Target e con Target Non Calcolabile:

image.png

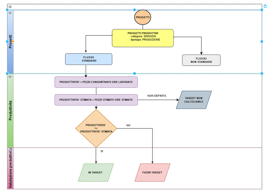
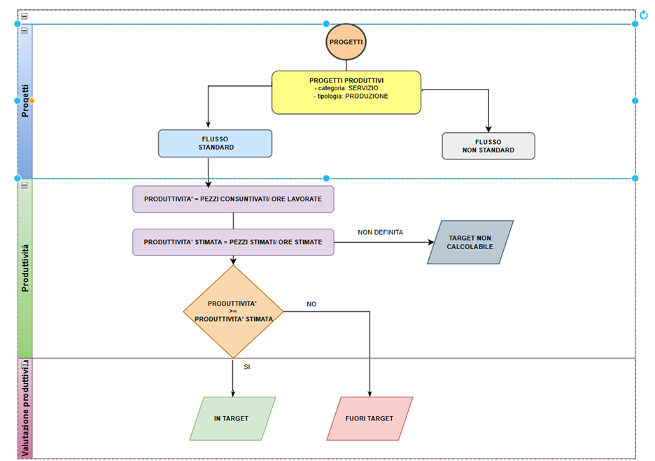
 secondo la seguente logica:

image.png

Questo dato è filtrabile per Area Manager ed è possibile ispezionarlo nel dettaglio cliccando sul pulsante Dettaglio task”:

image.png

Si accede alla seguente pagina nella quale è possibile visualizzare il dettaglio della produttività dei singoli Task filtrabile per: giorno, Progetto, Task, Business Unit, Area Manager e Valutazione Target. 


In questo caso, se si filtra per un intervallo di tempo di più giorni, nella tabella viene riportata una riga per ogni task dove il valore:
- dei
Pezzi totali e delle Ore target previsti è dato dalla media dei valori giornalieri (dei sottotask relativi) mentre

-i Pezzi prodotti e le Ore lavorate rappresentano la somma dei valori giornalieri (dei sottotask relativi).
Seguendo questa logica, anche i dati sulla
Produttività (effettiva e target) saranno dati dalla media della produttività di ciascun giorno per ogni task.