5. Introduzione al concetto di Progetto-Copia
Lo sviluppo in oggetto, come si vedrà più approfonditamente nei successivi capitoli di questo documento, richiederà, fra le altre cose, anche la gestione delle informazioni relative all’intero progetto, pur lavorando sulla sola area di variazione complessa.
Per permettere un flusso di dati fra GISFO e P+ relativo ai CMT0 e CMT1 completi e una gestione del Pop-up CMT relativo all’intero progetto, si è deciso di introdurre il concetto di ‘Progetto-Copia’.
Il Progetto-Copia sarà, come intuibile dal nome, una copia del Progetto orginale (denominato Progetto-Padre), e dell’area di variazione complessa associata, che verrà automaticamente creato dal sistema all’apertura di un’area di variazione complessa (to be ‘Area di Variante’).
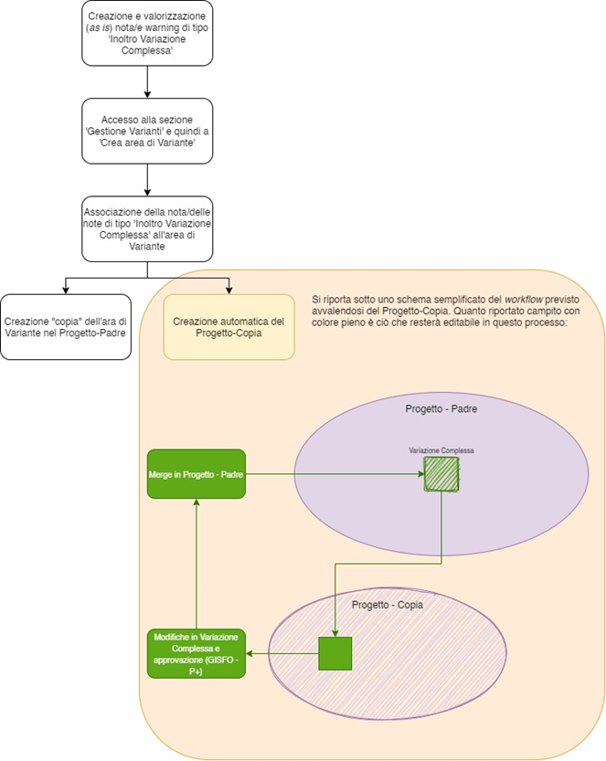
Si riporta di seguito un diagramma di flusso, ovviamente semplificato, dei passaggi che porteranno alla creazione di un Progetto-Copia:

Si reputa opportuno in questa sede introdurre altri due concetti fondanti, sempre legati al Progetto-Copia. Più nello specifico, si vuole sottolineare che, lato GUI, il Progetto-Copia verrà reso consultabile all’interno della scheda di dettaglio del Progetto-Padre, dove è allo stato attuale presente l’elenco delle Variazioni Complesse.
Si riporta quindi di seguito un mockup esplicativo:

Sarà poi possibile accedere al dettaglio del Progetto-Copia, e quindi all’area di Variante, cliccando sulla riga apposita presente sulla maschera ‘Progetto-Copia’.
Si riporta di seguito quindi il dettaglio del Progetto-Copia:

Da questo punto in poi si rimanda al Par.7.1 ‘Modifica gestione stati’ del presente documento, dove è riportata la descrizione dettagliata del nuovo flusso che seguirà la variazione complessa e si potrà consultare anche il mockup relativo alla scheda di dettaglio di una Variante (raggiungibile cliccando sulla riga sopra rappresentata).
Si pone infine l’attenzione sulla presenza del tasto action ‘Apri Progetto-Copia (Sola lettura)’. La necessità di accedere al Progetto-Copia per intero, e quindi la presenza di un tasto azione preposto a tale cosa, sarà accennata al Par.7.2 e meglio esplicitata al Par.7.6.
No Comments