8. Modifica flusso di gestione delle Variazioni Complesse
Il flusso di gestione delle Variazioni Complesse verrà modificato in maniera rilevante. Sarà infatti necessario gestire i nuovi stati previsti, i riferimenti ai CMT0 e CMT1, la storicizzazione dei dati di quest’ultimi, il flusso di informazioni scambiato tramite WS fra GISFO e P+ e tutte le relative interfacce necessarie a supportare questo nuovo workflow previsto.
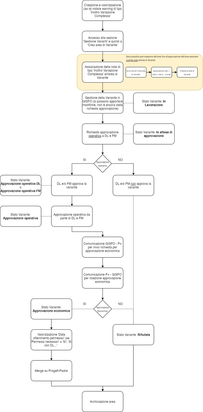
A tale scopo, si reputa necessario riportare un diagramma di flusso che descriva la “vita” di una Variazione Complessa dalla sua creazione alla sua archiviazione, per avere un punto di riferimento utile, un eagle-eye, dell’intero workflow:

Alcuni dei passaggi sopra esposti verranno meglio esplicitati nei seguenti paragrafi e capitoli del presente documento. Si specifica che alcuni passaggi ed automatismi richiesti e quindi previsti (logiche di gestione del CMT0 e CMT1, comunicazione con P+ etc…) non sono stati descritti per evitare troppa dispersione di informazioni, mantenendo quindi il flusso il più semplice e chiaro possibile.
Si sottolinea, quindi, per chiarezza di esposizione, che lo stato ‘In Lavorazione’ di un’area di Variante sarà raggiungibile anche mediante apposita azione avviabile dal DL o dal FM in fase di approvazione della Variante stessa, nel caso in cui si reputi necessario riportare la variazione nello stato sopra citato. E’ possibile visualizzare il tasto azione nel mockup di cui al par.8.1 del presente documento.
Si specifica, infine, che sarà implementata una nuova funzionalità, che non prevede nessuna modifica rilevante al flusso di lavoro, che permetterà di selezionare note warning di tipo ‘Inoltro Variazione Complessa’ multiple. Verrà quindi inserito, a tale fine, un nuovo tasto azione denominato ‘Selezione multipla note’ nella maschera inferiore di una scheda di dettaglio di un’area di variazione complessa:

Si specifica infine che, una volta che la variante transiterà nello stato ‘In attesa di approvazione operativa’ (lato DB, per kv_claimed_area_status = 5), non sarà più possibile associare note di variazione all’area interessata.
Questo impedimento permetterà ai sistemi GISFO e P+ di scambiarsi un dato sempre consistente, senza disallineamenti fra i due sistemi e quindi con Relazioni di Variante (generate su P+) che rispecchieranno la situazione effettivamente registrata nel sistema GISFO.
No Comments