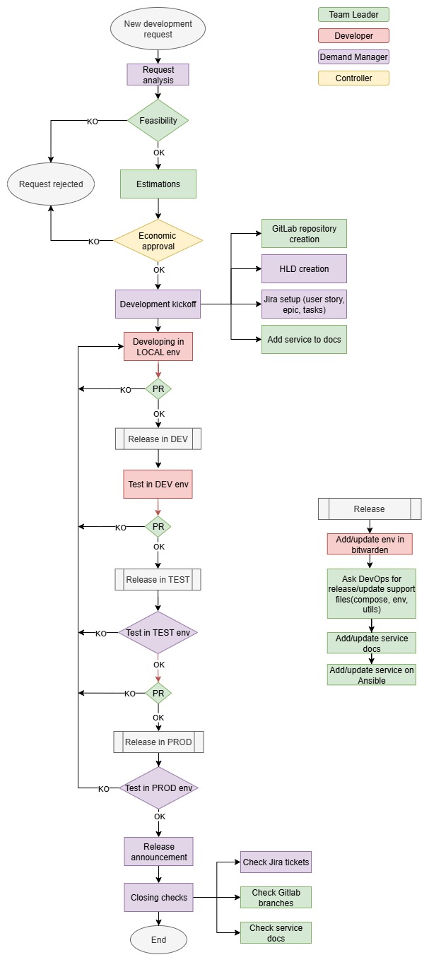
This guide represents the actual flow for releasing or updating RPA services (always-on or scheduled).
No Comments